|
Category |
Registration |
|
Responsible Agency |
Pesticides Control Authority Address: 3rd floor, 50 Half Way Tree Road, Kingston 5 Email:pca@cwjamaica.com |
|
Legal base of the Procedure |
The Pesticide Act |
|
Processing Fee |
$7,500 JMD ( application fee) |
Required Information
|
No. |
Type of information |
Note |
| NB | Dossiers are to be submitted in triplicate (separate folios/binders). Package labels must be original. Photocopies are not acceptable. | |
|
1 |
Detailed literature with regard to the chemistry and composition of the product (including percentages of all ingredients). |
|
| 2 | A duly authenticated and legalised certificate of free sale from the competent authority with whom the product is registered in the country of origin, and the conditions under which it may be sold in that country, also a copy of the label stamped as being approved by that Authority. |
|
| 3 | An analytical standard for the active ingredient(s). |
Process Steps
|
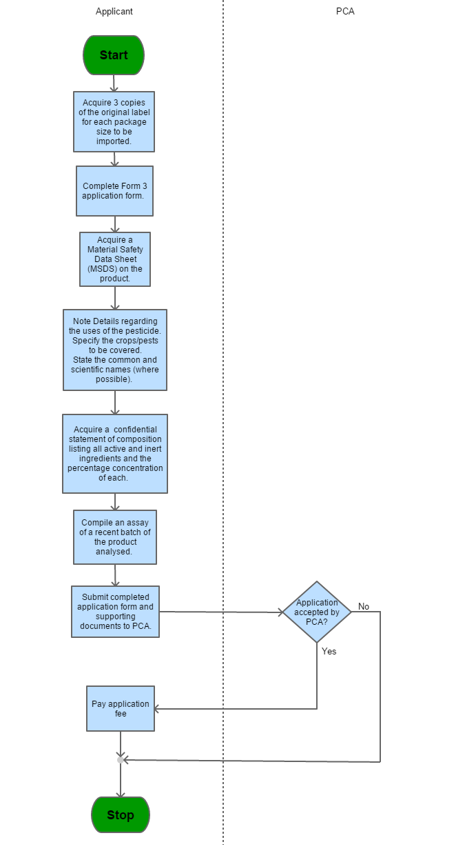
Step 1 |
Acquire 3 copies of the orginal label for each package size to be imported |
|
|
Step 2 |
Complete Form 3 of the application form
|
|
|
Step 3 |
Acquire a copy of the Material Safety Data Sheet (MSDS) or Product Data Sheet |
|
|
Step 4 |
Note Details regarding the uses of the pesticide. Specify the crops/pests to be covered. State the common and scientific names (where possible). |
|
|
Step 5 |
Acquire a confidential statement of composition listing all active and inert ingredients and percentage concentration of each |
|
| Step 6 | Compile an assay of recent batch of the product analysed | |
| Step 7 |
Submit completed application form and supporting documents to PCA |
|
| Step 8 |
If application is accepted by PCA then: (i) Pay application fee If application is not accepted by then: (i) Applicant would re-register pesticide |

| # | Title | Description | Issued By | File |
|---|---|---|---|---|
| 1 | Application for Re-Registration of Pesticide | Application for Re-Registration of Pesticide | Pesticides Control Authority |
| # | Name | Description | Measure Type | Agency | Comments | Legal Document | Validity To | Measure Class |
|---|---|---|---|---|---|---|---|---|
| 1 | Requirement for the Re-Registration of Pesticide | A Re-registration of Pesticides must be obtained from the Pesticides Control Authority, MOH prior to the importation all pesticides. All pesticides origin imported required to be registered the law- The Pesticides Act. | General | Pesticides Control Authority | A measure that relates to the re-registration of pesticides in Jamaica | The Pesticides Act | 9999-09-09 | Good |
Please share your feedback below and help us improve our content.