|
Category |
Works License |
|
Responsible Agency |
Jamaica Agricultural Commodities Regulatory Authority (JACRA) Address: 1 Willie Henry Drive, P.O. Box 508 Phone: (876)–758–1259 Email: dataco-ordinator@jacra.org |
|
Legal base of the Procedure |
The Jamaica Agricultural Commodities Regulatory Authority (JACRA) Act |
|
Fee |
Processing fee - JMD 10,000 Works Licence fee - JMD 20,000 |
Required Information
|
No. |
Type of information |
Note |
|
1 |
Application form, Tax Registration Number (TRN), Copies of your business’ incorporation documents References from 2 business associates |
Documents necessary for application |
| 2 | A Banker’ Reference, A valid NEPA Licence/ Permit, A detailed description of the proposed process | |
| 3 | Farm/production capacity of at least 6,000 boxes of cherry coffee per crop year (evidenced by records/reports of last 3 years prior to application) | |
| 4 | A valid licence under the Factories Act |
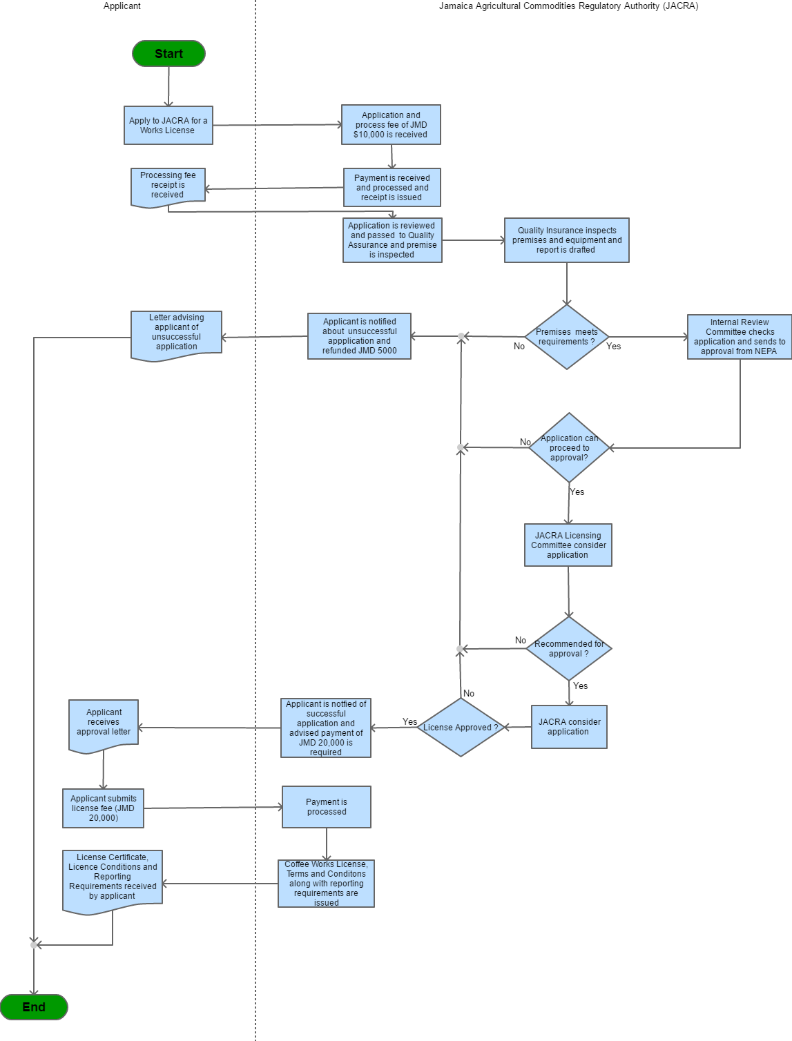
Process Steps
|
Step 1 |
Applicants complete application form with accompanying documents and fee |
|||
|
Step 2 |
JACRA receives the application form and accompanying documents and Processing Fee JMD$ 10,000 |
|||
|
Step 3 |
A receipt is issued by the cashier |
|||
|
Step 4 |
The receipt is received by the applicant |
|||
|
Step 5 |
Applicant resubmits application and attachments to meet requirements |
|||
| Step 6 | The application is reviewed and forwarded to Quality Assurance Department inspects premise and equipment prepares the report | |||
| Step 7 | If premises meets requirements then the application is sent Internal Review Committee checks all elements of the application and send it to NEPA for approval. However, if it is not successful applicant is notified and refunded JMD 5,000 | |||
| Step 8 |
If the application is approved by the Internal Review Committee then it goes to Board Licensing subcommittee consider the application. However, if the application is not approved the applicant will be refunded JMD 5,000 |
|||
| Step 9 | If the application is recommended for approval then the Board will approve the application. However, if the application has been rejected then the applicant will be notified and refunded JMD$5000 | |||
| Step 10 | The license will be approved | |||
| Step 11 | JACRA will notify the successful applicant | |||
| Step 12 | The applicant will pay a fee of JMD 20,000 | |||
| Step 13 | Payment is received | |||
| Step 14 | The Work License along with the Terms and Conditions and reporting requirements are issued to the applicant | |||
| Step 15 | Works License along with the Terms and Conditions and reporting requirements are received |

| # | Title | Description | Issued By | File |
|---|---|---|---|---|
| 1 | Coffee Works License Application Form | Coffee Works License Application Form | Jamaica Agricultural Commodities Regulatory Authority (JACRA) |
| # | Name | Description | Measure Type | Agency | Comments | Legal Document | Validity To | Measure Class |
|---|---|---|---|---|---|---|---|---|
| 1 | Coffee Works Licence | An Coffee Works Licence must be obtained from Jamaica Agricultural Commodities Regulatory Authority(JACRA), MICAF. This is required under law - Jamaica Agricultural Commodities Regulatory Authority (JACRA) Act. | Licensing Requirement | Jamaica Agricultural Commodities Regulatory Authority (JACRA) | This measure assists in the regulations of licensing and inspection of coffee | The Jamaica Agricultural Commodities Regulatory Authority (JACRA) Act | 9999-09-09 | Good |
Please share your feedback below and help us improve our content.