|
Category |
Licensing Procedure |
|
Responsible Agency |
Pharmaceutical and Regulatory Affairs Address: 10-16 Grenada Way Kingston 5 Phone: 876-633-8172 Email: |
|
Legal base of the Procedure |
The Foods and Drugs Act |
Required Information
|
No. |
Type of information |
Note |
|
1 |
Application Form, supporting documents |
Process Steps
|
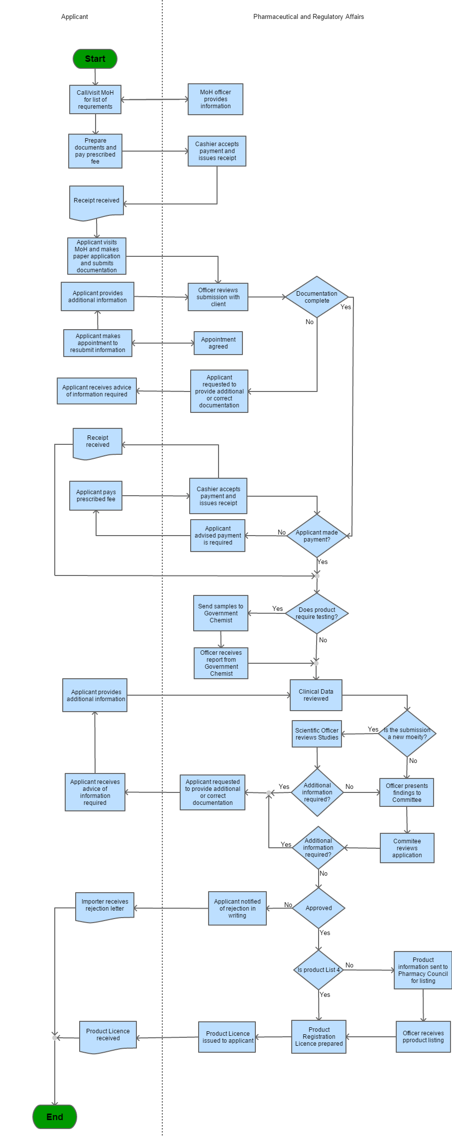
Step 1 |
Applicant visits/ calls MOH for the List of Requirements and information is provided by MOH officer |
|
|
Step 2 |
Applicant prepares the document and pays prescribed fee | |
|
Step 3 |
The cashier accepts payment and issues the receipt |
|
|
Step 4 |
The receipt is received |
|
|
Step 5 |
Applicant visit MOH and makes paper and makes paper application and submits documentation | |
| Step 6 | Officer reviews submission with client | |
| Step 7 |
a) If documentation is deemed incomplete i) The application requested to provide additional or correct documentation ii) The applicant pays the prescribed fee iii) The cashier accepts payment and issue required b) A payment has been made require |
|
| Step 8 |
a) If payment has not been made then: i) The applicant pays the prescribed fee ii) The payment is received and receipt is issued b) If payment has been made receipt will be issued and the product requires testing |
|
| Step 9 |
If the product requires testing then: i) Samples are sent to the Government Chemist ii) Officer receives report from Government Chemist iii) Scientific Officer reviews Clinical Data and Studies If the product does not require testing then Scientific Officer reviews Clinical Data and Studies
|
|
| Step 10 |
If the submission is a new moiety then: i) A scientific officer reviews studies ii) Additional information may be required If the submission is not a new moiety then: i) Officer presents findings to Committee ii) Committee reviews application |
|
| Step 11 |
If additional information is required then: i) Then applicants are required to flow step 10 (i and ii) If no additional information is required then the product will be considered for approval |
|
| Step 12 |
If the product is not approved then: i) then the applicant is notified about rejection in writing ii) Importer receives a rejection letter The product will be approved |
|
| Step 13 |
If the product is a List 4 then: i) Product Information sent to Pharmacy Council for listing ii) Officer receives product listing iii) Product Registration is prepared iv) Product License is issued to the applicant v) Product License is received If the product is not under list 4 then: i) Product Registration is prepared ii) Product License is issued to the applicant iii) Product License is received |

| # | Title | Description | Issued By | File |
|---|---|---|---|---|
| 1 | Registration of New Drugs (Ministry of Health) | Registration of New Drugs (Foods and Drugs Act 1964) | Ministry of Health & Wellness |
| # | Name | Description | Measure Type | Agency | Comments | Legal Document | Validity To | Measure Class |
|---|---|---|---|---|---|---|---|---|
| 1 | License for the Registration of Generic Pharmaceutical Products | The importation of Controlled Substances requires an importer needs to obtain a generic pharmaceutical product from the Ministry of Health prior to the importation and sale in generic pharmaceutical products Jamaica. Importers of generic pharmaceutical products are required under the law- Food and Drug Act 1975 to get a permit | Licensing Requirement | Ministry of Health & Wellness | Importers can apply for licence through the Ministry of Health | The Food and Drugs Act | 9999-09-09 | Good |
Please share your feedback below and help us improve our content.