|
Category |
Procedure |
|
Responsible Agency |
Jamaica Trade Board Limited Address: 10th Floor, Air Jamaica Building 72 Harbour Street Kingston Phone: 876-967-0507, 1-888-367-8247 |
|
Legal base of the Procedure |
The Trade Act |
Required Information
|
No. |
Type of information |
Note |
|
1 |
Weblink to Electronic Single Window |
Process Steps
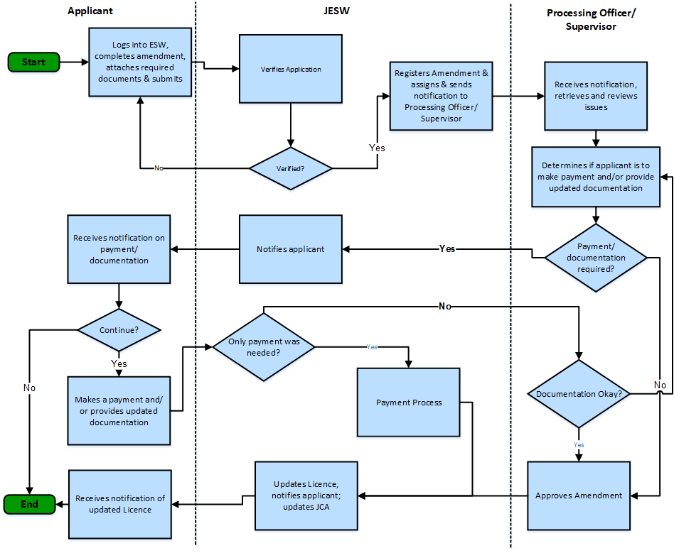
This process covers the application to amend submissions made to TBL/ESW
|
THE TRADE BOARD LTD: Amendment Process |
||
|
Step |
Actor/Person |
Task Description |
|
1 |
Applicant |
Submits Amendment in ESW along with any required attachments |
|
2 |
JSWIFT |
Verifies, registers Amendment, assigns Unique Reference Number and assigns to Processing Officer/Supervisor officer |
|
3 |
Processing Officer / Supervisor |
Receives notification, retrieves and reviews to determine if additional information or payment is required or if Amendment is to be rejected; (a) If the payment is required, then approves Amendment with ‘Payment Required’ Status (b) If additional documentation is required, re-routes amendment back to applicant for updating (c) If no payment or additional information is required, approves Amendment with ‘No Payment Required’ status, then proceed to step 4 |
|
4 |
JSWIFT |
Updates Licence, sends notification to Applicant and to JCA |
|
5 |
Applicant |
Receives notification of updated licence |
|
If Application Not Verified – From Step 2 |
||
|
i |
JSWIFT |
Notifies Applicant of missing information or document |
|
ii |
Applicant |
Updates Application and re-submits; return to step 2 of normal flow |
|
Where Payment is required |
||
|
i |
Applicant |
Receives notification regarding payment being required and makes payment |
|
iiJSWIFT |
Updates Licence, sends notification to Applicant and to JCA, continue to step 5 |
|
|
Where Additional Documentation Required |
||
|
i |
Applicant |
|

| # | Title | Description | Issued By | File |
|---|
| # | Name | Description | Measure Type | Agency | Comments | Legal Document | Validity To | Measure Class |
|---|
Please share your feedback below and help us improve our content.